这是一个非常经典的问题,就像问“安卓好还是苹果好”一样,没有绝对的答案,因为“好”取决于你的具体需求、预算和现有设备。

小米的优势在于生态的广度、性价比和开放性;华为的优势在于生态的深度、多设备协同的体验和安全性。
下面我将从多个维度进行详细对比,帮助你做出最适合自己的选择。
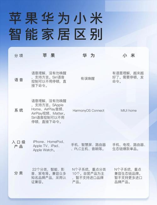
核心对比:一张图看懂
| 特性维度 | 小米生态链 | 华为鸿蒙生态 |
|---|---|---|
| 核心理念 | 性价比 & 开放生态 | 全场景智能 & 高端体验 |
| 优势领域 | 单品智能,覆盖生活方方面面 | 设备协同,手机是绝对核心 |
| 设备数量 | 极其庞大,品类最全,选择最多 | 快速增长,但品类仍不及小米 |
| 价格定位 | 亲民,入门门槛低,性价比高 | 中高端,价格普遍偏高 |
| 联动体验 | 自动化为主,通过米家App设置“..就...” | 超级联动,基于分布式能力,体验更“丝滑” |
| 手机依赖 | 较低,很多设备可以独立使用或通过其他控制 | 较高,华为手机能获得最佳体验,部分功能需手机 |
| 开放性 | 高,支持Matter协议,接入第三方设备多 | 较低,主要围绕华为和荣耀设备 |
| 代表App | 米家 | 智慧生活 (原华为智慧生活) |
详细分析
生态广度与设备数量:小米胜出
-
小米: 小米生态链被誉为“中国的安卓”,采用“投资+孵化”模式,拥有极其庞大的合作伙伴,你可以找到几乎所有你能想到的智能家居产品,从电灯泡、插座、门锁,到窗帘、扫地机器人、空气净化器,甚至还有宠物喂食器、香薰机等小众产品。
- 优点: 选择多,总能找到你想要的,且价格通常很实惠,想给家里添置任何智能设备,去米家App里基本都能找到。
- 缺点: 品牌和质量参差不齐,虽然小米有品控,但第三方产品的体验可能不如自家产品。
-
华为: 华为的生态主要是“自有+核心合作伙伴”模式,虽然近年来发展迅速,品类也越来越丰富,但在数量上与小米相比仍有差距,主要集中在大家电、手机、平板、PC、穿戴设备等华为优势领域。
(图片来源网络,侵删)- 优点: 核心产品的品质和设计感通常更好,更偏向高端。
- 缺点: 如果你想要一些非常小众或特定类型的智能家居设备,在华为生态里可能找不到。
如果你追求“万物互联”,喜欢折腾,希望用最低的成本把家里都变成智能的,小米是首选。
体验与联动:华为更胜一筹
这是两者最核心的区别,也是体验差异最大的地方。
-
小米: 小米的联动更多是“条件触发”。“如果晚上10点,就关闭所有灯光”或者“如果检测到有人回家,就打开客厅灯和空调”,这种联动需要你在App里手动设置好规则,虽然实用,但比较“机械”。
-
华为: 华为的鸿蒙系统核心是“分布式能力”,这意味着你的手机、平板、手表、音箱、电视等设备可以无缝协同,形成一个“超级终端”。
(图片来源网络,侵删)- 超级终端一拉即合: 在华为手机上,只需从屏幕一侧向内滑动,就能看到附近所有可连接的华为设备,点击即可连接,操作极其简单。
- 跨设备流转: 这是华为的“杀手锏”。
- 在平板上看视频,一碰手机,视频就“飞”到手机上继续看。
- 用手机拍的照片,可以“一碰”传到电视上展示。
- 在电脑上打字,可以用手机的键盘输入。
- 更自然的场景联动: 华为的联动更贴近人的直觉,比如你拿起手机靠近门锁,门锁会自动识别并准备解锁;你坐到车里,手机上的导航会自动流转到车机上。
如果你以华为手机为核心,追求设备之间无缝、流畅、智能的协同体验,希望科技“无感”地融入生活,华为的体验是降维打击。
价格与性价比:小米完胜
- 小米: “性价比”是刻在小米基因里的,无论是小米自家的产品,还是生态链伙伴的产品,定价都非常亲民,你可以用很少的钱,搭建一个功能相当完善的智能家居系统。
- 华为: 华为的产品定位中高端,无论是手机、手表还是大家电,价格普遍偏高,这也意味着在设计和用料上通常更出色。
如果你的预算有限,追求高性价比,希望花小钱办大事,小米是毫无疑问的选择。
依赖性与开放性:小米更灵活
- 小米: 对手机的依赖度较低,很多设备,如智能灯泡、插座,即使你用的是苹果手机,也可以正常使用(只是App体验稍差),小米还积极拥抱Matter协议,这是一个跨平台的智能家居标准,未来可以更好地接入苹果、谷歌等生态的设备。
- 华为: 体验高度依赖华为手机,虽然华为也在努力让App支持其他品牌的手机,但很多核心的“超级联动”和“分布式”功能,只有在华为手机上才能发挥全部威力,生态相对封闭,主要围绕华为和荣耀设备。
如果你使用非华为手机(如iPhone、小米、OPPO等),或者希望未来有更换手机品牌并保持智能家居联动的可能性,小米的开放性更具优势。
如何选择?给你几个明确的建议
选择小米,如果你符合以下情况:
- 预算有限,追求极致性价比。
- 追求“万物互联”,想把家里所有能智能化的设备都配上。
- 使用非华为手机(如iPhone、小米、OPPO等)。
- 喜欢折腾,乐于在App里设置各种自动化场景。
- 对单个设备的功能和价格更敏感,而不是设备间的“化学反应”。
选择华为,如果你符合以下情况:
- 使用华为或荣耀手机,并希望获得最佳体验。
- 对设备间的无缝协同、跨设备流转有强烈需求。
- 预算充足,更看重产品的设计、品质和品牌。
- 主要需求是围绕手机、平板、PC、电视、手表等核心设备构建智能生活。
- 不太需要一些非常小众的智能家居产品。
最后的重要提醒:避免“生态混用”的坑!
无论你选择哪个,最关键的一点是:尽量选择一个统一的生态。
- 不要买了小米的灯泡、插座,又买了华为的电视和门锁,然后用两个App(米家+智慧生活)分别控制,这会导致体验割裂,无法实现跨品牌的联动,非常麻烦。
- 最佳实践: 确定你的核心设备(通常是手机),然后围绕它来构建整个智能家居系统,手机用华为,就优先选华为的设备;手机用小米或其他品牌,小米生态是更稳妥、更灵活的选择。
希望这个详细的对比能帮助你做出最适合自己的决定!
